| Sign In | Join Free | My futurenowinc.com |
|
Brand Name : Rongxiao
Model Number : QMQ5.6/180N QMQ5.6/150N QMQ5.6/120N QMQ5.6/100N QMQ5.6/90N QMQ5.6/70N QMQ4.2/180N QMQ4.2/150N QMQ4.2/120N QMQ4.2/90N QMQ4.2/70N
Certification : CAL,CMA,CNAS,,CCC
Place of Origin : Guangzhou City, Guangdong Province, China
MOQ : 1set
Price : Negotiation
Payment Terms : L/C, D/P, Western Union, T/T, Credit card
Supply Ability : 18000 sets per week
Delivery Time : 10 days, subject to quantity negotiation
Packaging Details : Plywood outer box with bubble bag or paper
Purity : 99.9%
Application : Fire system,It is mainly used for total flooding extinguishing system
Other names : HFC-227EA,Trifluoromethane Fluoroform(HFC-227ea)
Appearance : Colorless,odorless and colorless,No turbid,Colorless & Odorless
Name : Mixed refrigerant gas R227ea,pure gas HFC-227ea with high quality,HFC 227ea fire extinguisher gas R227ea,HFC227 fire protection systems FM200 gas,FM 200 fire suppression system with HFC-227ea gas fire extinguisher
Color : Colorless Odorless,Red,Red & Ivory White Color or as customized
Use : Firefighting chemicals,Fire fighting
Capacity : 70L,90L,100L,120L,150L,180L
FM200 fire extinguishing system HFC227ea heptafluoropropane fire extinguishing system
Main product parameters:
| Design working pressure(20℃)(MPa) | 4.2/5.6 |
| Fire extinguisher injection time(s) | ≤10 |
| System operating temperature(℃) | 0~50 |
| System operating voltage(V) | DC24 |
| System working current(A) | 1.5 |
| Driving gas bottle group filling pressure(20℃)(MPa) | 6.0 |
Product description:
Heptafluoropropane HFC-227ea (also known as FM200, chemical molecular formula: CF3CHFCF3) is a colorless, odorless, non-corrosive, low toxic, non-conductive, high fire extinguishing efficiency gas, clean and pollution-free, and has no destructive effect on the atmospheric ozone layer (ozone depletion potential ODP is zero). At present, heptafluoropropane is considered as an ideal gas fire extinguishing system to replace alkylogen 1211 and 1301 fire extinguishing systems,It has been widely used in the world.
Applied range:
| Heptafluoropropane fire extinguishing agent can extinguish the following fires | The heptafluoropropane fire extinguisher can't put out the fire of the following substances |
|
|
Application places:
data room, database, electricity room, power distribution room, airport archives room, etc.
![]() |
![]() |
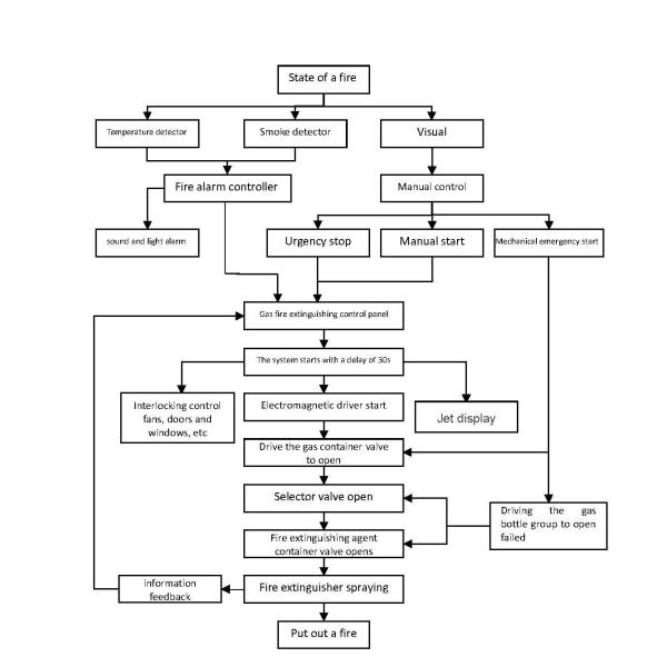
Working principle and workflow:
When the fire detectors (temperature detectors and smoke detectors) detect the fire, they will feed back the fire signal to the fire alarm controller, which will control the audible and visual alarm and send out an evacuation alarm signal. At the same time, the fire alarm controller transmits the signal to the gas fire extinguishing control panel, which controls the linkage equipment. After a delay of 30 seconds, it sends a start signal (DC24V, 1.5A) to the electromagnetic driver, which opens the valve for driving the gas container, drives the gas to open the selection valve in sequence, and releases the fire extinguishing agent. The fire extinguishing agent is sprayed into the protected area through the nozzle to achieve the purpose of fire extinguishing. When the fire extinguishing agent flows through the pipeline, the signal feedback device acts and the electric signal is sent back.

System classification composition:
The heptafluoropropane gas fire extinguishing system is a totally submerged fire extinguishing system, which is mainly composed of fire detection system (fire detector, alarm controller), fire extinguishing control system (gas fire extinguishing control panel, audible and visual alarm, emergency start/stop button, etc.) and gas fire extinguishing system. Gas fire extinguishing system is mainly divided into unit independent system and combined distribution system. Unit independent system: a heptafluoropropane supply source, which protects a single protected area or protected object through a fixed pipe network and nozzles. The system can start all seven-gas propane fire extinguishing agent bottle groups with one driving gas bottle group without setting a selection valve, and the combined distribution system: a seven-gas propane supply source protects two or more protected areas or protected objects through a regional selection valve, a fixed pipe network and nozzles.


Company introduction:
Guangzhou Rongan Fire Protection Equipment Co., Ltd. is a professional manufacturer of fire protection facilities integrating R&D, production, design and sales services. The company has experts from the national fire protection industry standards committee and a group of professional technical service teams with more than ten years of experience in the fire protection industry, and will spare no effort to provide you with the most intimate and professional comprehensive technical solutions for fire protection engineering products. "Rongxiao" series products produced by the company have passed the national compulsory product certification and the national fixed fire extinguishing system inspection center, with reliable quality and stable performance, and the factory has passed the ISO9001 quality system certification.
Frequently asked questions:
Q1: Are you a manufacturer or a trading company? A1: We are manufacturers.
Q2: How long is the delivery time? A2:10 days, which can be negotiated according to the quantity.
Q3: How to deal with the fault? A3: During the warranty period, we will provide you with a remote emergency plan during working hours. During the free maintenance period, the company will replace spare parts or complete machines that have failed due to defects or quality problems free of charge.
|
|
Odorless FM200 Pipe Network System Clean Agent HFC227ea Fire Suppression System Images |